www.googletagmanager.com Prefeitura de Porto Velho Ir para conteúdo
×
Secretarias

SGP
Superintendência Municipal de Gestão dos Gastos Públicos

Valéria Jovânia da Silva
Superintendente

Valéria Jovânia da Silva, é graduada em direito e contabilidade, especialista em direito, processo civil, gestão e planejamento estratégico. Atuou como docente em disciplinas da área jurídica, controladoria em empresas privadas, Convênios e Programas Institucionais no segmento de ensino superior, Coordenação de implantação de ERP SAP Business One em Convergência com Sistema de Gestão Educacional, Gestão Administrativa, Financeira e Contábil, Gestão e Planejamento Estratégico em empresas privadas. Atualmente ocupa o cargo de Superintendente Municipal de Gestão dos Gastos Públicos.



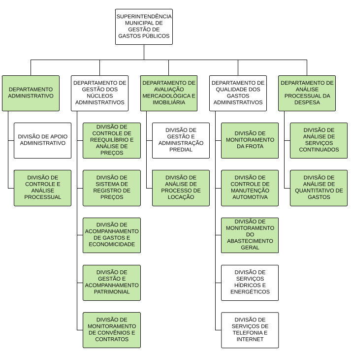
Estrutura Organizacional
De acordo com a Lei Complementar nº. 689 de 31 de Outubro de 2017, publicada no D.O.M de nº. 5.567 de 01.11.2017.

Competências:De acordo com a Lei Complementar nº. 689 de 31 de Outubro de 2017, publicada no D.O.M de nº. 5.567 de 01.11.2017.

LEI COMPLEMENTAR Nº 689 DE 31 DE OUTUBRO DE 2017.

“Dá nova redação, acrescenta e altera dispositivos da Lei complementar nº. 648, de 06 de janeiro de 2017 alterada pela Lei Complementar nº 650, de 08 de fevereiro de 2017, Lei Complementar nº 652, de 03 de março de 2017, Lei Complementar nº 654, de 06 de março de 2017, Lei Complementar nº 099, de 28 de abril de 2000 e dá outras providências”.

DA COMPETÊNCIA GERAL

Art. 1°. À Superintendência de Gestão de Gastos Públicos – SGP, órgão de gestão governamental compete o planejamento, normatização, controle e coordenação das atividades-meio, relacionadas à qualidade das despesas de natureza administrativa e à logística, patrimonial e de manutenção das unidades administrativas do Poder Executivo, aí incluídos todos os órgãos que compõem a Administração Pública Municipal Direta, e ainda:
I - propor políticas, programar e acompanhar as atividades de utilização e movimentação dos recursos logísticos, patrimoniais, de suprimentos e de manutenção administrativa, contratação de fornecedores, aquisição de bens e serviços, disposição de bens móveis e imóveis, atuando como órgão central do sistema logístico e de controle de gastos de manutenção de atividade-meio da estrutura do Poder Executivo Municipal;
II - Coordenar, supervisionar, orientar e aperfeiçoar as práticas de gestão operacional que envolvam despesas com logística de transporte e de documentos;
III - Promover a transparência, controle e elevação do nível de eficiência da qualidade dos gastos públicos com suprimentos, logística e manutenção da estrutura administrativa;
IV - Ampliar a qualidade e economicidade das compras de produtos e serviços que visam a dar suporte à operacionalização das atividades do Poder Executivo Municipal;
V – Coordenar, supervisionar e viabilizar a realização de aquisições corporativas, objetivando gerar ganhos de eficiência, economia de escala e organização logística, ampliando o rol e fomentando a competitividade de fornecedores do Município;
VI - Implementar o gerenciamento eletrônico de processos e documentos administrativos e garantir a gestão eficiente da frota de veículos oficiais;
VII - Prestar apoio administrativo, financeiro e logístico aos Gabinetes do Prefeito, do VicePrefeito;
VIII - assessorar o Prefeito e o Vice-Prefeito em suas respectivas áreas de competência, com informações relacionadas à gestão de gastos públicos da administração municipal;
IX - coordenar, supervisionar, controlar e monitorar os serviços relacionados à manutenção dos veículos e máquinas da frota oficial, seja própria ou locada;
X - coordenar, supervisionar, controlar e monitorar os serviços essenciais de fornecimento de água potável, energia elétrica, telefonia e serviços de dados de internet, no âmbito da administração direta do poder executivo municipal;
XI - expedir parecer prévio quanto às solicitações de baixas de registro de bens móveis do poder executivo municipal;
XII - propor a autorização de baixa de registro patrimonial e contábil dos bens permanentes;
XIII - coordenar, supervisionar, controlar e monitorar o estoque unificado de material de consumo de todas as unidades gestoras;
XIV - coordenar, supervisionar, controlar e monitorar o cadastro e registro patrimonial de bens imóveis de propriedade da Prefeitura do Município de Porto Velho;
XV - coordenar, supervisionar, controlar e monitorar o gasto com pessoal, em observância das normas vigentes.”
XVI - Atuar em cooperação com todos os órgãos que compõem a Administração Pública Municipal, direta e indireta.


Endereço e Horário de Atendimento ao Público
Endereço/Sede: Rua Elias Gorayeb, 1606, esquina com a Av. Dom Pedro II - Bairro São Cristovão - CEP: - 76.804-020 – PORTO VELHO/RO
Horário de Atendimento ao Público: Das 08:00 horas às 14:00 horas
Telefone / Fax:Gabinete: 3901-3131 / 98473-5780
Email: sgp.gabinete.pmpv@gmail.com

Compartilhe nas redes:

Utilizamos cookies em acordo com a Lei Geral de Proteção de Dados (LGPD) e, ao continuar navegando, você concorda com estas condições.
2025 © Prefeitura de Porto Velho - RO - SMTI